文科投资接盘北京文化,国资成为“压舱石”?
新型肺炎能够阻断影视市场前进的脚步,却不能延迟资本市场的运作,北京文化成为2020年第一个出现资本变动的影视公司。
2月11日,北京文化发布公告,公司第一大股东中国华力控股集团有限公司(以下简称“华力控股”)与北京市文科投资顾问有限公司(以下简称“文科投资”)签署了《合作意向协议》,华力控股拟向文科投资转让其直接持有的公司股份约1.09亿股,占北京文化总股本的15.16%。具体转让价格待收购方完成尽职调查工作后再协商确定。

公众迅速从这则公告里提炼出两个信息:第一、如果这场股份转让顺利完成,那么北京文化第一大股东变更,北京文化“易主”;第二、文科投资背后公司的大股东是北京市国有文化资产监督管理办公室(北京市文资办),这意味这是又一起国资入股民营企业的案例。
更值得注意的是,这场转让发生的背景。1月31日北京文化公布2019年业绩预告,公司净利润亏损19.5亿-24.5亿,下降幅度最高达到851.95%,这个数字即便放在普遍下跌亏损的影视公司里也十分显眼。同时,北京文化旗下子公司世纪伙伴、星河文化业绩下滑,最终商誉减值造成利润影响。
消息公布后,北京文化股价涨幅达到10.05%,总成交额为2.18亿。于是国资入股北京文化就有了更多的解读,这到底是北京文化找到了新的“掘金地”,还是寒冬之下迫不得已的“卖身记”?

亏损20亿、大股东股份冻结,国资“紧急救援”北京文化
相对于前两年,2019年北京文化过得并不顺利。在2017年押中《战狼2》一战成名后,北京文化有了“爆款制造机”的光环,2018年北京文化再次押中了《我不是药神》《无名之辈》等爆款作品,同时参与出品了2019年春节档票房冠军《流浪地球》,2019年北京文化股票涨幅一度超过60%,市值增加40亿。
但是爆款从来是可遇不可求的,没有具体的方法论,带着赌石一样不确定性。在2019年影视行业整体走低、爆款骤减的情况下,北京文化参与投资的电影如《攀登者》《被光抓走的人》等,票房皆不如预期。
同时世纪伙伴(收购价13.5亿)、星河文化(收购价7.5亿)两家电视剧公司,电视剧业务收入大幅下降,2015年高价收购后的“资本后遗症”迸发出来,北京文化拟计提相应的商誉减值准备13亿-14.7亿。
北京文化回复深交所问询的公告涵中透露,公司对世纪伙伴期末应收账款、其他应收款计提减值准备4.4亿,存货跌价4000万。而世纪伙伴参与开发的电视剧《江山不悔》《澳门故事》《雪白雪红》《好儿好女》《世间道》《这就是我们》以及电影《刀背藏身》等项目均处在停摆状态。

雪上加霜的是,2020年的春节档因疫情取消,影视市场受到重创,A股市场影视板块一片郁郁葱葱。
这种情况下北京文化无疑是缺乏资金的,从解决资金困局的角度而言,文科投资的入股也有合理性。但是2019年陷入亏损境地的影视公司并不少,万达电影、华谊兄弟、华策影视、唐德影视、欢瑞世纪等影视公司均遭遇了不同程度的亏损,为何偏偏是北京文化选择国资入股?
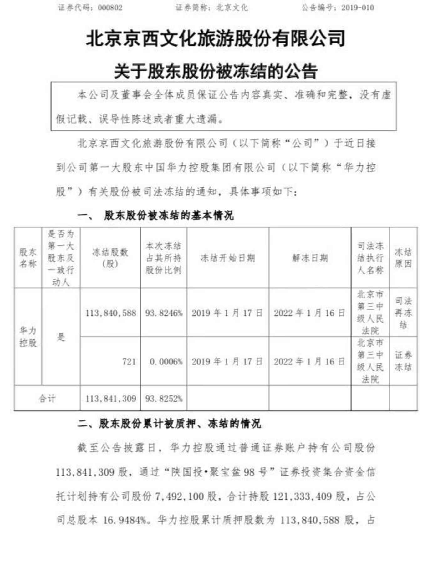
一切或许早有预示。从2018年年底开始华力控股所持的北京文化股份陆续遭遇被动减持、股权冻结。2017年华力控股通过信托计划间接增持了北京文化1.87%股份。
2018年底因合同纠纷,华力控股所持北京文化1.14亿股(占比15.9%左右)于2018年底被上海金融法院司法冻结,经协商,2019年1月14日解除冻结。
2019年1月16日开始一直到1月底,北京文化公布了四次华力控股减持公告,因为因融资环境紧张、信托计划期满,资金方协商未能达成一致等原因,华力控股通过信托计划的股份遭遇了四次减持,分别减持0.44%、0.38%、0.27%、0.06%股份,并表示还可能存在继续被动减持。
这期间华力控股所持北京文化15.9%股份再次被北京市三中院司法冻结。到2019年7月,华力控股再次通过信托计划减持0.72%股份,此前华力控股的增持股份与直接所持股份全部减持与冻结。

虽然北京文化表示冻结股份不会影响公司生产经营管理等,但是第一股东的减持与股份冻结一度让当时北京文化股价遭遇波动。
现阶段影视行业何时能够恢复正常运行还不能预料,华力控股转让股份就在情理之中,转让股份换取现金。
事实上或许也是如此,华力控股所持股份冻结,让这笔收购转让在现阶段进程不会太快。公告中文科投资承诺,如因时间上短期内无法完成北京文化的股权收购,同意提供一定资金,帮助华力控股渡过债务危机,择期收购。
国资入股民营影视公司,是否是行业大势所趋?
而就文科投资入股北京文化这件事,在行业里并不是少见的事情。据媒体统计,A股市场上,一共有7家影视公司有了国资入股,包括华策影视、慈文传媒等影视公司。

(部分国资入股影视公司)这其中有部分公司已经不止一次引入国资,如华策影视两次引入国资,2018年年底华策影视转让不超过公司2%的股份给杭州市金融投资集团,2019年11月华策影视引入上海双创投资中心(上海市政府国资)作为战略股东。

国资进入民营影视公司始终引人注目,华策影视创始人赵依芳曾对媒体解释,“国资投资确实可能有政策性的意义在里面,但长远来看,国企也是资本,资本还是会对发展有要求,所以我们也不刻意去明确是什么样的投资。”
从这个层面而言,国资比起背景意义,更加重要的是对影视公司们的资金支柱作用。仔细观察,不难发现大部分引入国资的影视公司都在一定程度上遭遇行业寒冬有了资本危机。
2018年慈文股东发生变更,江西国资成为接盘人,慈文股价整体涨幅超过50%。虽然这一年慈文传媒公司净利润亏损10.94亿,这背后一方面是由于《凉生,我们可不可以不忧伤》等剧集改档导致收入未达预期,一方面是公司商誉计提资产减值做准备形成的利润下降。易主之后,慈文传媒变成了国资主导的上市公司。

那么国资进入民营上市公司之后的又会产生什么影响呢,以慈文传媒而言,慈文传媒副总经理赵斌将江西出版集团华章投资控股视为“寒冬中的压舱石”,“能够保障我们慈文传媒在寒冬当中多了一层外衣。”
2019Q1慈文传媒虽然同期下降但是实现盈利,2019年业绩预告中慈文传媒成为少数扭亏为盈的影视公司,预计盈利1.6亿-2.1亿。在疫情发生之前,慈文传媒对外透露,公司2020年预计有超过20亿元的资金投入,计划项目包括《一江水》《三叉戟》《紫川》《天涯客》等。
这其中国资给慈文提供的资本支持不能忽视,据媒体报道,国资入股后慈文传媒的资本渠道除了自有资金、银行授信额度等,还能从江西出版集团切割授信额度,截止2019年底,慈文传媒能够切割的授信额度已有3亿元。显然,国企的信用等级的不同,给慈文输送融资和资金的支持。
不难预料此后北京文化在资本上获得的助力。据公开数据,文科投资背后的北京市文化科技融资租赁公司,截至2018年6月,文科租赁累计投放文化项目351笔,投放金额70.29亿元,为数百家文化公司提供了影视剧版权和着作权的融资服务。
而国资选择的影视公司似乎也有一定的标准,如华策影视、慈文传媒、慈文传媒等,要么是市场上的头部公司,要么是具备爆款生产力的上升公司,跨界资本试图在内容市场寻找新的入口,这个入口成为影视市场寒冬中的“火源”。
从2019年到2020年,影视市场的关键词是“求生”,不管是巨头还是金字塔底端的小公司,稍有不慎都会成为寒流中消散的泡沫。北京文化这场股份转让能否顺利实现、又将实现什么效果现在不能确定,但是如果这是一场成功的交易,那么此后影视市场上或许将出现更多国资股东。
免责声明:网站作为信息内容发布平台,页面展示内容的目的在于传播更多信息,不代表本网站立场,不承担任何经济和法律责任。文章内容如涉及侵权请联系及时删除。
编辑:余仁俊

